s59 Hearsay Flow Chart
s59 Hearsay Flow Chart
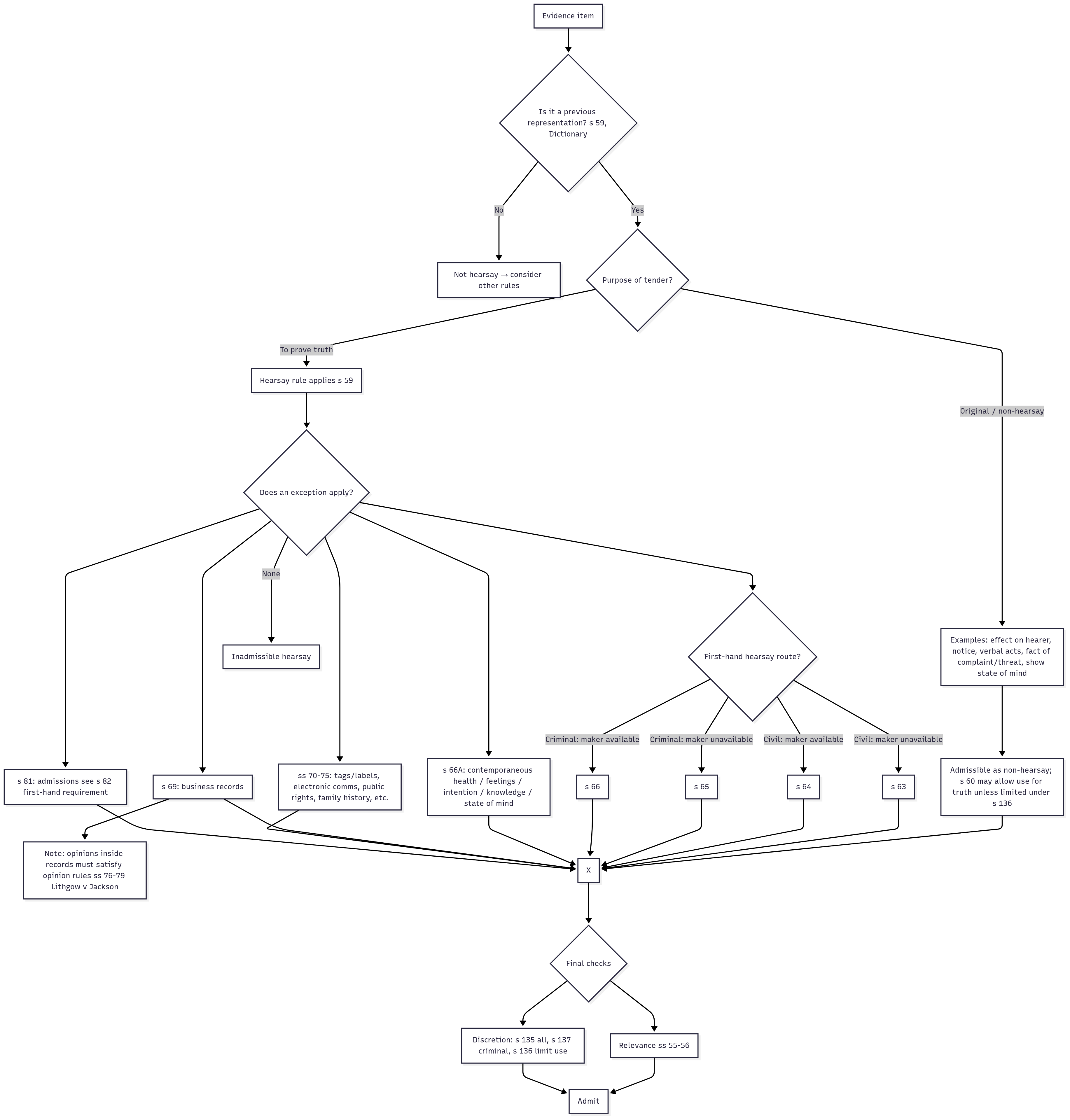
Section titled “s59 Hearsay Flow Chart”
This flowchart provides a systematic approach to analyzing whether evidence constitutes inadmissible hearsay under section 59 of the Uniform Evidence Laws, helping you work through:
- Previous representation identification
- Asserted fact determination
- Hearsay vs original evidence distinction
- Available exceptions and their requirements
Use this alongside the Hearsay Evidence Study Guide for comprehensive understanding of hearsay principles.